0791-88147602
网站首页
协会介绍
协会工作
会员风采
党建工作
信息专栏
技术交流
资料下载
成为会员
网站首页
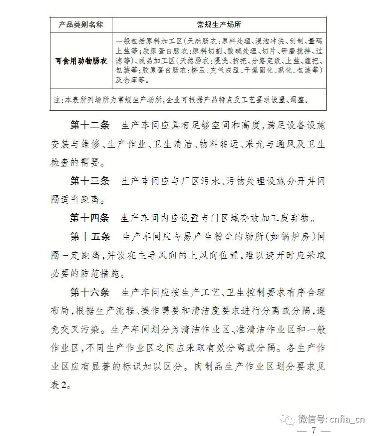
>
信息专栏
>
政策法规
>
市场监管总局关于发布《肉制品生产许可审查细则(2023版)》的公告
政策法规
行业资讯
消费提示
18
市场监管总局关于发布《肉制品生产许可审查细则(2023版)》的公告
来源:
https://mp.weixin.qq.com/s/Rmd1QtGE5mZlvCfiO8eNbQ?scene=25#wechat_redirect
|
作者:
dw-100
|
发布时间:
2023-08-10
|
27498
次浏览
|
🔊
点击朗读正文
❚❚
▶
|
分享到:
上一篇:
最新记分标准!江西发布新规
下一篇:
《食品经营许可和备案管理办法公布》 自2......